青森山田高校サッカー部 公式サイト
トップページ
スケジュール
選手
/
スタッフ紹介
試合結果
フォトギャラリー
OBの活躍・進路
青森黒田魂
第12回韓国中等U-15 サッカー連盟国際サッカー大会
第12回韓国中等U-15 サッカー連盟国際サッカー大会に参加するため、本日成田空港を出発し、韓国ヨンドク市へ移動してきました。
大会は明日からになります。
世界レベルを体験できる貴重な機会です。精一杯頑張ります。
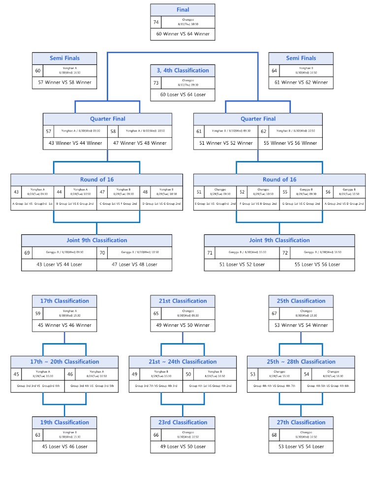
組み合わせは写真の通りです。
【 2017/08/25 更新】
リストに戻る
前月←
2027年12月
→次月
日
月
火
水
木
金
土
1
2
3
4
5
6
7
8
9
10
11
12
13
14
15
16
17
18
19
20
21
22
23
24
25
26
27
28
29
30
31
2027/12 (0)
2027/11 (0)
2027/10 (0)
2027/9 (0)
2027/8 (0)
2027/7 (0)
2027/6 (0)
2027/5 (0)
2027/4 (0)
2027/3 (0)
2027/2 (0)
2027/1 (0)
2026
2027
2028